Listen to the podcast episode here:
Before diving into how I combine GTD (Getting Things Done) and Bullet Journaling (BuJo) to balance control and perspective, I want to emphasize that this system works for me personally. Productivity methods, like any tool, need to be customized to fit your individual needs and preferences. What I’ve found effective is a hybrid approach, drawing on the strengths of both frameworks to create a balance between staying in control and gaining perspective.
I encourage you to experiment with the ideas here. Keep what resonates with you, discard what doesn’t, and adapt the principles to fit your own workflow. The beauty of combining different methods is that you can tailor them to suit your personal style, so feel free to make adjustments as you see fit. With that in mind, let’s explore how GTD and BuJo complement each other without compromise.
Introduction
In the world of personal productivity, two methodologies often come up in discussions—David Allen’s Getting Things Done (GTD) and Ryder Carroll’s Bullet Journaling (BuJo). Both systems offer unique tools to help manage commitments, actions, and goals. GTD is widely known for its structured approach to control—it helps you organize, clarify, and execute tasks effectively. BuJo, on the other hand, emphasizes perspective, helping you reflect on what matters most and eliminate distractions. When combined thoughtfully, these two frameworks can offer a well-rounded approach that balances control with perspective, and future planning with present action.
The Spectrum of Control and Perspective
The journey between control and perspective can be viewed as a spectrum, with GTD occupying the control side and BuJo residing on the perspective end. What often goes unnoticed, however, is that GTD does indeed have a perspective component built in. It encourages you to think in terms of different horizons—from daily tasks to long-term goals and life visions. But where GTD truly shines is in its five-step process for achieving control: Capture, Clarify, Organize, Reflect, and Engage.
Despite GTD’s framework for thinking about different horizons of focus, it lacks a practical, step-by-step method for engaging with those higher-level perspectives. This is where Bullet Journaling fills the gap. BuJo serves as a practical tool to actively reflect on your whys, allowing you to use it as a guide to circle in on what truly matters in the long run. Instead of being purely theoretical, BuJo offers a daily, hands-on approach to asking, “Did this action matter?” and “Is this project aligned with my values?” In doing so, BuJo provides the structure GTD lacks on the reflection side, making the abstract concrete.
The Future and the Past Intersect in the Now
While GTD focuses on the future—planning actions, organizing projects, and structuring commitments—Bullet Journaling is all about the past. It encourages reflection on what you’ve accomplished, asking whether those actions were meaningful and aligned with your goals. Despite their different focuses, both systems converge in the present moment. The tasks we perform are always done in the now. How we engage with those tasks reflects where we choose to spend our attention and, ultimately, our life.
This insight brings an important realization: by reflecting on the past with Bullet Journaling, you can improve the quality of your future decisions in GTD. GTD gives you control over what to do next, but BuJo offers the feedback loop that helps you question whether your decisions were the right ones.

The Power of Reflection in Future Action
One of the most powerful uses of Bullet Journaling in this hybrid system is reflection. As I log my actions, I ask myself, “Did this action really matter? Was it worth my time? Was it aligned with my values?” These questions become the feedback mechanism that helps me make smarter decisions in the future. By looking back on past actions, I can identify what worked and what didn’t, and feed that knowledge into future planning.
This reflective practice aligns perfectly with the Deming cycle of continuous improvement: Plan (GTD), Do (GTD), Check (BuJo), and Act (adjust using the insights gained). In this feedback loop, GTD handles the planning and doing, while BuJo handles the checking and adjusting. After completing a task, BuJo gives me the chance to step back and assess whether that task was meaningful, allowing me to adjust my future plans accordingly.
Using GTD for Control, BuJo for Perspective
In practice, I use GTD to handle my next actions, projects, and higher horizons. It’s my tool for control—ensuring that everything is organized, actionable, and under control. But I turn to Bullet Journaling as my perspective tool. It helps me reflect on how I’m engaging with the world around me and whether I’m directing my attention toward the right projects.
GTD occupies the control/planning/future side of the spectrum, while BuJo occupies the reflection/perspective/past side. These systems come together at the point of action—GTD helps me decide what to do, and BuJo helps me evaluate whether those actions were worth my time and aligned with my values.
Filling the Perspective Gap in GTD
As mentioned earlier, GTD does have a perspective framework in the form of its horizons of focus. These horizons—ranging from next actions to long-term visions—encourage you to consider the bigger picture and think about the why behind your actions. However, GTD lacks a practical, step-by-step method for engaging with those higher perspectives in the same way it has a well-defined process for managing tasks and commitments. While it provides excellent advice on how to plan and organize, it doesn’t offer a systematic framework for reflecting on whether your choices are aligned with your goals and values.
This is where Bullet Journaling fills the gap. BuJo serves as a powerful, practical tool for engaging with the higher-level horizons in GTD. Instead of simply thinking about your long-term goals and values, BuJo gives you a structured space to reflect on them regularly. By logging your actions and reflecting on their impact, you create a feedback loop that strengthens your decision-making process in GTD.
In the following sections, I’ll show you how I have taken two frameworks from the Bullet Journal toolkit, and combined it with my GTD practice.
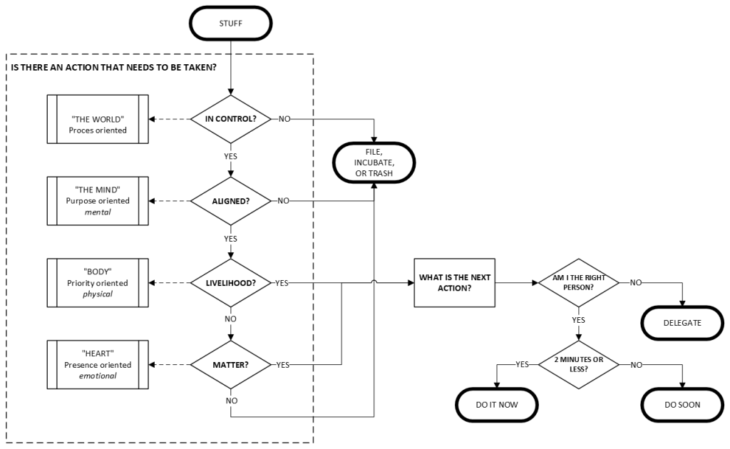
Injecting the “CALM” Filter into the Clarify Decision Model
In my personal practice, I’ve enhanced the GTD framework by integrating the “CALM” filter from Bullet Journal into the Clarify workflow. Traditionally, GTD asks a straightforward question during this step: “Is there an action that needs to be taken?” While this is effective for determining the next steps, I felt it could benefit from a deeper level of reflection—something that resonates with both my values and the broader picture of my life.
To address this, I expanded the decision-making process by applying the “CALM” filter, where CALM stands for:
- Control (The World): Is this inside or outside my circle of control? – Actions should be process driven
- Alignment (The Mind): Is this task aligned with my higher horizons? – Actions should be purpose driven
- Livelihood (The Body): Does this task affect my physical health? – Actions should be priority driven
- Matter (The Heart): Does this task truly matter to me or someone I love? Is it meaningful and impactful? – Actions should be presence driven.
Now, instead of just asking whether a task requires action, I go further by considering whether it passes the CALM filter. This shift helps me evaluate not just whether something needs to be done, but whether it deserves my time and energy. It introduces a mindful approach to clarifying tasks, ensuring that what I choose to focus on enhances my sense of control, aligns with my goals, improves my livelihood, and matters in the broader context of my life.
This approach has helped me refine my focus and prioritize tasks that add real value, while cutting out those that are unnecessary or burdensome. By injecting CALM into the Clarify process, I ensure that I’m not just getting things done, but getting the right things done—those that truly matter.
The following diagram shows how the CALM filter is injected into the Clarify decision model:

Limiting Projects with the 5, 4, 3, 2, 1 Exercise
Another tool from Bullet Journaling I have integrated into my GTD practice is the 5, 4, 3, 2, 1 exercise. This method helps me limit my active projects, allowing me to focus on what’s most important at any given moment. Here’s how it works:
1. Take your list of active projects (and include those on hold if necessary).
2. For each project, ask yourself in which frame of time this project could be finished if it had your full attention and energy. Categorize each under one of the following headings:
• 5 years
• 4 months
• 3 weeks
• 2 days
• 1 hour
3. Make separate lists for personal and professional projects.
4. For each time category, select only one project as active; the rest go on hold.
5. As soon as a project in one category is finished, celebrate! Then choose another project from your on-hold list to take its place based on what is most important now.
This exercise has made a tremendous difference in my productivity. It forces me to narrow down my focus to the most critical projects, ensuring that I only work on what truly matters in the moment. The act of reflecting on these projects and paring down has also reduced the mental pressure, giving me clarity and freeing up mental bandwidth for what matters most.
Conclusion
Conclusion
By integrating elements of Bullet Journaling with the GTD framework, I’ve found a balance between control and perspective that works for me. The “CALM” filter allows for deeper reflection in the Clarify stage, helping me decide not only what needs to be done but whether it deserves my time and energy. Similarly, the 5, 4, 3, 2, 1 exercise helps me limit active projects, reducing overwhelm and focusing my attention on what truly matters.
However, it’s important to remember that productivity systems are personal. What works for me may not work exactly the same way for you, and that’s okay. I encourage you to experiment with the principles outlined here, adapt them to your own needs, and find a balance that fits your life. By combining different frameworks thoughtfully, you can create a system that not only helps you get things done but also ensures that what you do truly matters in the long run.
Remember, productivity isn’t just about crossing off tasks—it’s about moving through life with purpose and intention, choosing wisely where to spend your time and energy. The intersection of control and perspective is where real progress is made.
